Recent talk about Twitter’s downfall has been swirling around the internet since Elon Musk’s takeover.
Issues center around freedom of speech, blue ticks, and the revenue generation process. There seem to be two sides to the coin, like many things in life. On one side, Musk is seen as the second coming or perfectly sliced bread, and on the other side, I have literally seen claims that he may be the next Anti-Christ.
I have my own opinions that may be subjective, but none the less may be interesting to hear. For one, Musk can do as he pleases on his own platform, after all, he has the most “skin in the game”, and it's his toy to drop on the ground. He might be his own best troll, and I mean this and a very calculated way. Though his recent tweets might seem irrational, I suspect they are actually well-thought-out maneuvers on his part, that has done the job of bringing light to an otherwise second-tier social media site. Lets face it, Twitter is no Instagram (IG), Facebook (FB), or YouTube (YT). So what is it then? It's a meeting of academic, news, popular culture, and political discourse all rolled up into one never-ending self-opinionated feed of mass consumption.
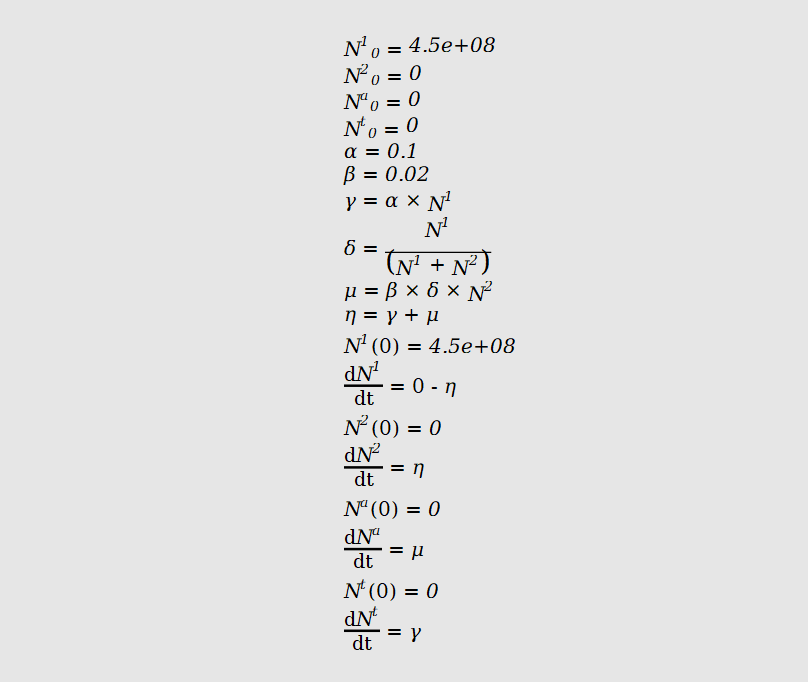
I’m finding many tweets about users leaving the platform for so-called greener pastures. No, not IG, or FB, as they don’t quite have the functionality of being a micro-blog site for many different reasons. Names like Mastodon, and Post come to mind as stated alternatives. This got me thinking, is there a way I could model this using system dynamics, and if so what would I discover? How do people adopt a product? How do these products go through innovation, and what comes along to imitate them? Fortunately, there is a man named John Sterman, that created the mathematical foundations around these thoughts called the Product Adoption Model. Basically, a new product is created, and in this case, it’s Twitter. Individuals start to participate or buy into this new product. Innovation is very high to start with, new ideas are endless, and as time progresses, we see the competition imitate this new product, and they will often bring their own innovations. However, like all things, nothing lasts forever. Innovation slows down, and the imitators cannibalize the other imitators.

Using the software package called Minsky, I replicated John Sterman’s model, I started by doing some parameter adjustments to fit the user data of Twitter since 2006. I roughly set the innovation rate to the best of my ability and introduced competitors at the appropriate time, these being Post, Mastodon, etc.

On a side note, I’m not the only one to address the recent Twitter news with a systems-thinking perspective. Tom Fiddaman did a blog back in November called “Controlled Burn, Wood Stove, or Dumpster Fire”. His model was focused much more on the organizational structure of the workforce at Twitter and is highly interesting, and I suggest you give it a read.

We are seeing these alternatives being touted as the next best microblog social media platforms, which are nothing more than direct clones of Twitter, most of the innovation in the microblog space has ceased some time ago. There are only so many new features that can be put in place when writing 240-character tweets.
My findings in this simple model show that these alternatives probably don’t offer much of a threat to Twitter. After all, even though Twitter's user base is small compared to IG, FB, and YT, it still has around 340 million users. The alternatives that offer no real innovation collectively sit at the 15 million user mark. It seems the spoken sentiment in this area that I see goes like this, “I tried them, nobody was really there, and I felt like there was no deep engagement, so I came back to Twitter.”

This really suggests that Sterman’s model can answer some questions, Will a competitor ever overtake Twitter? Well, my top-down model approach concludes it will not happen, ever. If anything Twitter goes bankrupt, meaning you wake up one morning and it's gone. During this collapse or shortly after, a new and completely different medium comes about. Or on the other hand, Twitter continues on a status-quo path. In the micro-blog space, we have reached market saturation, despite Lex Friedman’s hope that it could reach 1 billion users, it has been 16 years, and copying the other social media platform innovations is not going to find you 600 million users anytime soon.


Although publicly there has been some backlash over the blue tick verification, it may be one of the last great innovations Twitter can perform, no other social media sites offer a way for the common peasant to get verified, and despite the vocal critics, in private, I know plenty of individuals that have signed up for the monthly service. I think the innovative part may be not in the status symbol of having a blue tick beside one's name, but in the added minor features that are being implemented in Twitter Blue. These include edits, slightly better video options, and feed control.
So this is the silver lining. Is Musk succeeding or failing? Is this even about Musk? So allow me to put it this way, is Twitter on a path to success? Well, Twitter has not been in the news this much in many years. The old saying is that any news must be good news, though this maybe not the best metric of success, its clearly having an impact on the minds of the users. The next observation is the reports of financial problems have been prevalent over the last few months, this is nothing new in the history of Twitter, and Musk’s cost-cutting regime maybe it’s the last best hope. It was only a couple of weeks ago that there was an announcement that the Twitter employees had been locked out over the weekend, the internet was a buzz that by Monday Twitter would be done and everyone was saying their final goodbyes. The question of whether Musk possesses some sort of superhuman intellect is surely up for debate, but to say he does not know what he is doing is flat-out wrong.
Recently he held a poll asking if he should step down as CEO, knowing full well the results would be negative. This set the Twitterverse on fire for a day, like many of his other tweets. This, I have no doubt was a calculated move on his part to generate more buzz for the Twitter brand, and I suspect to get a feel for how many bots still inhabit the platform. Though he already announced back in November he would be CEO for only the interim until he could find a suitable replacement, people still believed this was the final death blow to the Musk era at Twitter.
So what is the conclusion? Nobody is going to find an alternative to Twitter. For all the bad things it may represent, it's still the best way to get your links out to the masses, have an opinion, and engage with a large audience that sites like Mastodon, Post, and Truth Social just don’t and will never have. TikTok is a perfect example, they innovated the short-form video and have exploded with users. Instagram tried to imitate with Reels, and largely failed. YouTube has Shorts, and that format is a drop in the bucket compared to TikTok’s short-form video format. I for one will keep all my egg’s in one social media microblog bucket, I see no hope for the alternatives. Frankly, the idea that content moderation is becoming an issue for Twitter is laughable, as the internet is entirely just that, a content issue, and will always be the user's discretion to decide what they absorb, and what they discard. Who is to decide what bridge the troll lives under, I just assume there is a troll under every bridge. You could almost say the troll is a part of the bridge. Guess what? I like seeing bridges, I don’t want big brother to take parts of it away, it might collapse.
From the model's standpoint, we definitely see that market saturation slows down innovation and imitation over time. In the system dynamics vernacular, we see a balancing feedback loop and a mutual exclusivity between potential users and users. I suspect we face a somewhat steady state for the future of Twitter or should I say, business as usual.
Appendix
Model equations and download


You can download the Minsky software for free here.
Download the model in the link below.
